湖南社会工作欢迎您!
当前位置:湖南社会工作 > 通知公告 > 详情

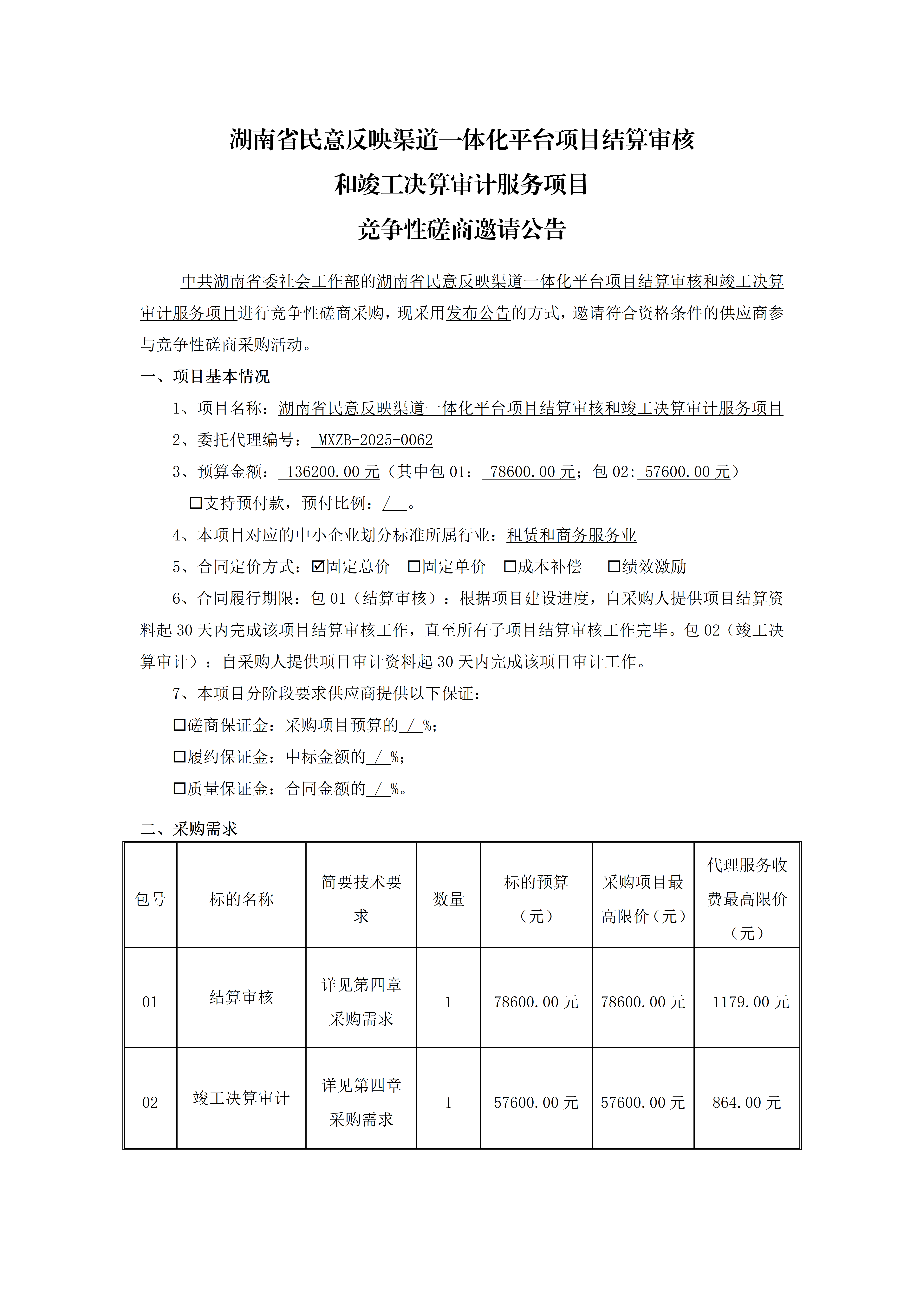
湖南省民意反映渠道一体化平台项目结算审核和竣工决算审计服务项目竞争性磋商邀请公告

文章来源:人民建议征集处 时间: 2025-12-03 16:13:05 
大字号

作者:人民建议征集处

责编:孙雨桐

网站首页  |  联系我们

主办单位:中共湖南省委社会工作部    技术支持:湖南红网新媒体集团    ICP备案号:湘ICP备2024073121号